防範掠奪性期刊專區
◎報名前
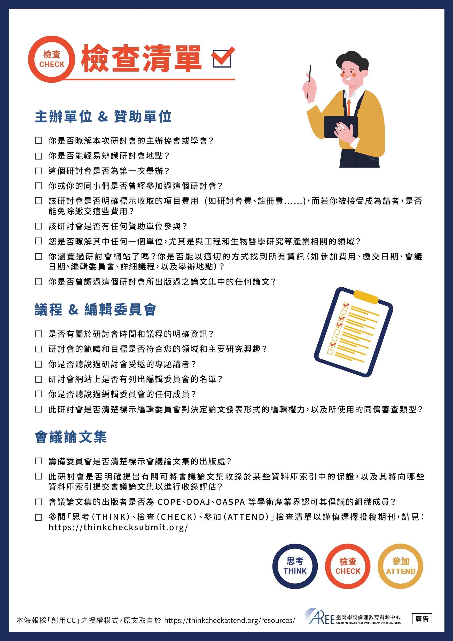
檢核與確認:檢核表可參考Think.Check.Attend網站的Conference Checker.
其態樣主要可透過「主辦與贊助單位」、「議程與籌備委員會、議程委員會」、「研討會論文集」等面向逐一檢視確認以進行研討會之判斷。
檢視優良或疑義研討會參考清單:部分組織及個人會依特定目的及需求分別建立參考清單,可於報名前檢視。
◎報名後
可參採中央研究院「學術倫理─掠奪性期刊與會議」專區,引用Ottawa Hospital Research Institute's (OHRI) Journalology網頁所建議,師生如已投稿掠奪性期刊,應採取不付出版費、不簽署著作權同意書、要求撤回撤銷論文、不付撤回撤銷費用、並於未來投稿其他期刊時主動揭露本次投稿經驗等行動,以避免進一步受害。
◎教育部已於「臺灣學術倫理教育資源中心」網站建立「留意掠奪性期刊及會議」議題教材包,提供線上課程、文宣品及相關資源等,並持續篩選重要資訊補充、更新,請多加利用。
教育部臺灣學術倫理教育資源中心( 2024)掠奪性會議之思考、檢查、參加檢查步驟〔海報〕。

教育部臺灣學術倫理教育資源中心( 2024)掠奪性會議之自我檢查清單〔海報〕。

教育部臺灣學術倫理教育資源中心( 2022)掠奪性期刊的慣用手法〔海報〕。
